Rush Publish 扫盲

Dec 20, 2023

Rush 是微软推出的 Monorepo 解决方案,其中的多包发布的设计有一定复杂性,值得记录一下。

能够发版成功的必要条件是 package 的 version 必须有变化,下文所有做的事情核心目的就是让指定 package 的 version 能够产生变化,然后顺利发版

能被发布的包之「shouldPublish」

首先我们知道在一个大 monorepo 中并不是所有的 packages 都需要被发布。

因此我们需要明确有哪些包需要被发布,当然我们自己心知肚明还不够还需要告诉 Rush.js。rush.json 配置文件的 projects 字段中有一个布尔类型的属性 shouldPublish,标记该包是否需要被发布:

// rush.json
{
  "projects": [{
    /**
    * A flag indicating that changes to this project will be published to npm, which affects
    * the Rush change and publish workflows. The default value is false.
    * NOTE: "versionPolicyName" and "shouldPublish" are alternatives; you cannot specify them both.
    */
    // "shouldPublish": false,
    shouldPublish: true
  }]
}

需要明确的是某个包的 shouldPublish 标记为真代表着该包有被发布的「资格」,并不是每次发布都有它。

通常我们只会发布改动到的以及被改动波及到的包,而不是每次发布把 monorepo 仓库内能发的包都全量发一次。所以下一个步骤是定位我们所需要发布的包。

需要被发布的包之「rush change」

我们对包内的文件做一些略微的修改后执行 git add . && rush change 命令

文件的改动必须至少提交到 git 的暂存区

我们来看一下 rush change 的用法,这里只摘录我认为非常有用的:

rush change [-b BRANCH] [--bulk] [--message MESSAGE] [--bump-type {major,minor,patch,none}]
 
# 一旦指定该参数,会比较当前分支和目标分支的差异。如果没有指定该参数,则默认比较 "main" 分支
-b BRANCH, --target-branch BRANCH
 
# 一旦指定该参数,那么会将相同的变更信息和变更类型应用到所有项目。一旦使用该参数,同时需要指定 --message 和 --bump-type 参数。
--bulk
 
# 当指定 --bulk 参数时,该参数会适用于所有变化的项目
--message MESSAGE
 
# 当指定 --bulk 参数时,变更类型会适用于所有变化的项目
--bump-type {major,minor,patch,none}

可以发现 rush change 是基于 git diff 的,这也是为什么我们需要先把改动提交到暂存区。通常情况 branch 不是必填参数,我们可以在 rush.jsonrepository 字段中把 branch 和 remote 都设置好。

bulk 等一系列相关参数也不是必填的,它主要针对的是多包发版的场景,我们放到后文讲,暂且专注到一个包的发布。

因此我们只需要运行 rush change 即可在 common/changes 文件夹中生成 <branchname>-<timestamp>.json 格式的临时文件。

运行命令时还需要人工填写一些数据,主要是 type 和 commit 两项。前者可选 {major,minor,patch,none} 四种,后者仅是变更信息后续可以用做 CHANGELOG 或者 git commit message。

而这两要素加上 packageName 共同组成了临时文件的内容。前文提到 rush change 深度依赖 git diff,因此如果我们不使用 git,有理由相信只要按照约定的规则生成这些临时文件依然可以走 rush publish 这一套(只是猜测,没有实践哈~)

20260105210340162.png

快速发布之「rush publish」

摘录一部分会在本文中用到的参数

rush publish [-a] [-p] [--set-access-level {public,restricted}] [--include-all] [--version-policy POLICY]
 
# 一旦指定该参数,则变更请求会被应用到 package.json 文件中。
-a, --apply
 
# 一旦指定该参数,则会将变更发布到 npm 上。
-p, --publish                          
 
# 一旦指定该参数,则 rush.json 内所有设定 shouldPublish=true 的项目,和指定了版本策略且其版本比旧版本新的项目都会被发布。
--include-all
 
# 版本策略名,当使用 --include-all 时,只有存在版本策略的项目会被发布。
--version-policy POLICY

我们可以运行 rush publish -a 浅浅的尝试一下发布,请大胆敲命令这一步并不会真正的发版,然后观察文件变化会发现 rush 会消费上一步产生的临时文件生成 CHANGELOG 以及修改 package.json 中的版本号。

版本号变更意味着我们已经可以进行基础的发版了,让我们带上 -p 命令进行一次真正意义上的发版。

rush publish -a -p

配置 .npmrc

如果是第一次发包过程应该不会太顺利,因为我们还需要对 npm 做一些配置,找到 common/config/rush/.npmrc-publish 文件

# 发版的源
//registry.npmjs.org/:_authToken=${NPM_AUTH_TOKEN}
# 当我们尝试往 npm 发布带 scope 的 pravite 的包是要收费滴,所以通常是设置为 public
access=public

这里的 NPM_AUTH_TOKEN 令牌取决于你发布的源,如果是发到 npm 上则需要到其官网登录账号之后找到 account token 界面新建一个 token 即可(记得勾选 publish 的权限)。

推荐的做法

通常不推荐直接把 token 字符串写在 config/rush/.npmrc-publish 文件上,因为该文件很有可能是会提交到远程 token 有泄露的风险。

推荐把它写成环境变量:

# ~/.zshrc
export NPM_AUTH_TOKEN="npm_xxxxxxx"

保存之后重启一下终端,输入 echo ${NPM_AUTH_TOKEN} 能正确的输出 token 就表示成功了~

如果在调试的过程中发现无论怎么修改 .npmrc-publish 文件好像不生效,请查看一下 common/temp/publish-home/.npmrc 文件,发布成功之后 rush 通常会存一下缓存文件到这里

至此我们已经掌握了用 Rushjs 进行单包发布~

然而经验告诉我们在 monorepo 中任何功能都需要「乘以」包的数量,不止是 dev、watch、build,我们的 publish 有时候也要按照依赖树顺序执行一遍。

版本策略「version policies」

Rush.js 给了一个叫版本策略 (version policies) 的概念,到目前支持两种类型:

  • lockStepVersion:使用该策略的项目使用一致的版本号
  • individualVersion:根据变更文件和版本限制自增版本

找到 common/config/rush/version-policies.json 文件,它的内容是一个数组允许你设定多种策略。

// common/config/rush/version-policies.json
[
  {
    "policyName": "customName",
    "definitionName": "lockStepVersion or individualVersion"
  }
]

设定完成之后在 rush.json 中为指定的 projects 增加 versionPolicyName 字段即可:

// rush.json
{
  "projects": [{
    "packageName": "your-package",
    "versionPolicyName": "customName"
  }]
}

individualVersion

我们先来说 individualVersion 策略,因为它非常简单。上文我们提到 rush change 通过 diff 罗列出有代码修改的包然后在 rush publish 前完成版本的变更,一句话解释就是:

谁的代码变化了,谁的版本号就会被提升,最后就发布谁。

这个规则适用于单包,也适用于多个相互之间没有关联的包。但如果是存在一定依赖关系的包则适用于 individualVersion 策略。

我们以业界都比较熟悉的 antd 举例子,一般的组件库都会分化出一个专门的 icons 包,antd 有一个名为 @ant-design/icons 专门用于存储 icons,如果我们需要使用 icon 则需要专门安装使用这个包。

方便起见下文我用 icons 来代指 @ant-design/icons

同时我们也不难猜出 antd 本身也会引用这个包,比如一些 Button、Input 可能就带有 icon,也会从此包获取物料。打开 antd 主包的 package.json 观察 dependencies 也能证实我们的猜测。

因此我们可以得到一个简单的依赖引用图:

20260105210415607.png

假设我们修改了 icons 中某个图标的样式,一方面我们需要提升 icons 的版本同时发布,另一方面我们希望改动能在 antd 生效,即修改 antd dependencies 中 icons 的版本到最新版本,提升 antd 版本,然后发布

如果想要一口气把上述的事情做完,那么恭喜 individualVersion 策略非常合适。

需要关注的是在上面的流程中 antdicons 版本号并不一致,两者的版本号联动关系完全取决于他们的依赖关系。换句话说 antd 的改动和版本提升不会影响到 icons;如果有朝一日 iconsantd 的 dependencies 移除那么 icons 的改动和版本提升也不会影响到 antd

明确的是 dependencies 和 devDependencies 都属于依赖关系,peerDependencies 不属于

lockStepVersion

lockStepVersion 策略比较容易描述,使用同一策略的包锁定相同版本号。这种场景非常多比如 reactreact-domvue@vue/runtime-dom 等,我们在使用时尽量会使用相同版本的包,这里不做太多使用场景的解释。

如果我们设置策略为 lockStepVersion 那么还有个必填字段为 version,它表示所有应用本策略的包的当前版本。这玩意需要手动设置一次否则运行会报错。原因可能是初次设定策略的时候多个包的版本可能是不一致的,所以需要人工来强制设置一个统一版本(但我认为是 rush 偷懒了)。这里的 versionrush publish -a 时会和 package.json 中 version 一起被自动修改,所以后续就不用再关心了。

{
  "policyName": "syncVersion",
  "definitionName": "lockStepVersion",
  // required
  "version": "0.0.1"
}

nextBump

lockStepVersion 策略还有一个选填字段 nextBump,他用于设置下一次版本提升的级别。

{
	"nextBump": {
	  "description": "Type of next version bump",
	  "enum": ["none", "prerelease", "preminor", "minor", "patch", "major"]
	}
}

这个字段原先是必填的,截止到我写本文的时间 version-policies.json 的注释中仍然标注着 Required。不过早在 22 年就有 pr 将其改为 Optional,并且补充了 rush publish 在 nextBump 在缺省情况下的 bump 能力。

有兴趣可以看看 这个pr

因此如果你需要用到 nextBump 字段,那么你必须用到 rush version 命令。

修改版本的能力来自于「rush version」

放到最后讲的原因是它并非是一个必须的命令,简化笔记、推荐用到再看。

rush version 作用和 rush publish 中的 -a, --apply 作用非常类似,都是消费 rush change 产生的临时文件并修改包的版本号。它的本意是细化发布的步骤,方便观察和调试。

rush version [--bump]
 
# 基于版本策略进行版本变更。
--bump        
 
# 版本策略的名称
--version-policy    

其他的参数我都略过,唯独需要提 --bump 参数。

当我们设置 version policies 策略为 lockStepVersion 且指定了 nextBump 之后,rush change 时将不会再询问 type 且在临时文件中的 change type 会被默认设置为 "none",此时去运行 rush publish -a 会发现版本号没有任何变化。我们可以理解为 apply 只消费 change 产生的文件,不关心版本策略。

当我们运行 rush version --bump 时 rush 会去遍历所有 version policies 的包并按照设定的策略更新版本,无论是否有变更、无论是否依赖

由于版本号已经变更且没有临时文件,所以我们在发布时要使用 rush publish --include-all 意思为发布所有版本号更新的包。

听起来非常简单粗暴,所以在 CI 中使用该功能是一个非常好的选择。

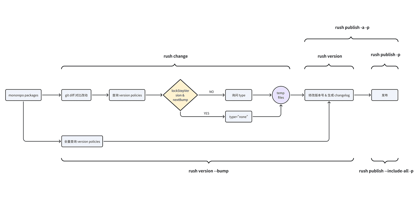
总结

最后做一个总结吧。单纯的利用 Rush.js 单包发布是非常简单的,但当需要「自动化」的完成多包联合发布我们就需要了解 publish 的高阶用法,包括版本策略、bump 等概念。

一张图概括所有步骤,上半部分属于步骤拆解、适合人工的操作;下半部分非常适合 CI 自动化发布。

20260105210456037.png